[[ getCurrentDecimal('700') ]] ₴

Chrysler Pacifica. Руководство по ремонту и эксплуатации. Книга

продано - 0 шт.
0 шт.

В наличии

Код:003159827

Описание Chrysler Pacifica. Руководство по ремонту и эксплуатации. Книга

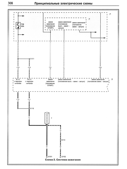
CHRYSLER PACIFICA, руководство по ремонту и эксплуатации. Бензиновые двигатели: 3,5 л. / 185 кВт (253 л.с.) MPI; 3,8 л. / 152 кВт (213 л.с.) MPI; 4,0 л. / 190 кВт (258 л.с.) MPI. Цель данного Руководства: стать простой и понятной инструкцией, которая позволит грамотно обсудить и спланировать ремонт Вашего автомобиля с профессиональным механиком или выполнить его своими силами. В Руководстве даются рисунки и описания, показывающие функцию различных деталей и их расположение. Работы описываются и фотографируются в поэтапной последовательности, так что их может выполнить даже новичок.

Мягкий переплет, 320 стр., электросхемы ч/б.

Отзывы и вопросы о - Chrysler Pacifica. Руководство по ремонту и эксплуатации. Книга

Не уходи — у этого продавца есть ещё! 🛍️

Дивитися також

Популярные продавцы в категории Руководства по ремонту и эксплуатации автомобиля

DV
AutoGluk
Автокнига 2015

Популярные производители в категории