[[ getCurrentDecimal('1470') ]] ₴

Land Rover Discovery 3. Руководство по ремонту и эксплуатации. Книга

продано - 0 шт.
0 шт.

В наличии

Код:003159705

Описание Land Rover Discovery 3. Руководство по ремонту и эксплуатации. Книга

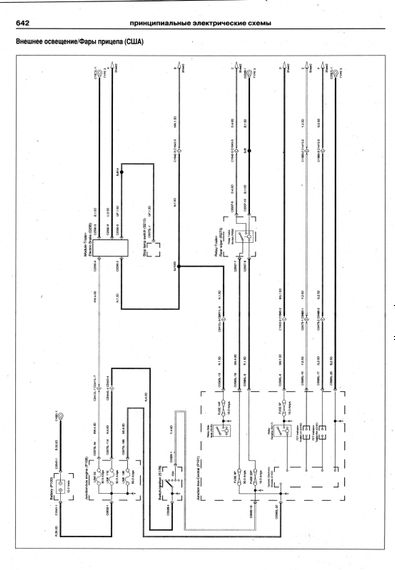
Настоящая книга является пособием по техническому обслуживанию и ремонту автомобилей Land Rover модели Discovery 3 выпуска с 2004 по 2009 гг., и предназначена для автолюбителей, а также работников станций технического обслуживания и ремонтных мастерских.

Бензиновые двигатели: 4.0L V6 SOHC - 4009 см3 / 156 кВт (209 л.с); 4.4L V8 DOHC - 4396 см3 / 220 кВт (295 л.с); 5.0L V8 DOHC - 4999 см3 / 276 кВт (370 л.с). Дизельные двигатели: 2.7L V6 DOHC - 2720 см3 / 147 кВт (200 л.с); 3.0L V6 DOHC - 2993 см3 / 180 кВт (241 л.с). Приведены диагностические коды неисправностей и подробные электрические схемы.

Мягкий переплет, 760 стр.

Отзывы и вопросы о - Land Rover Discovery 3. Руководство по ремонту и эксплуатации. Книга

Не уходи — у этого продавца есть ещё! 🛍️

Дивитися також

Популярные продавцы в категории Руководства по ремонту и эксплуатации автомобиля

DV
AutoGluk
Автокнига 2015

Популярные производители в категории