[[ getCurrentDecimal('400') ]] ₴

Toyota Lite-Ace. Руководство по ремонту и эксплуатации. Книга

продано - 0 шт.
0 шт.

В наявності

Код:001593526

Опис Toyota Lite-Ace. Руководство по ремонту и эксплуатации. Книга

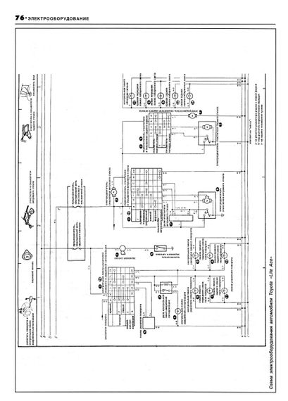
Книга Toyota Lite-Ace с 1982-1995 г. Руководство по ремонту Настоящее руководство является пособием по техническому обслуживанию и ремонту микроавтобуса Toyota Lite Асе, с четырехцилиндровыми бензиновыми двигателями 1983-1994 модельных годов. В Руководстве приведены данные по ремонту автомобилей Toyota Lite Асе Серии КМ-20, KM-30G и КМ-36 выпуска с 1982 по 1995 гг. с двигателями моделей: 4К – 1,3 л. 5К – 1,5 л. в вариантах исполнения: грузовой и грузопассажирский с обычной и приподнятой крышей Руководство предназначается для работников центров и станций технического обслуживания и ремонтных мастерских, а также для технически подготовленных автомобилистов. Поэтому в отдельных случаях устройство агрегатов, механизмов и систем изложено без излишней детализации, а порядок технического обслуживания и ремонта легко становится понятным при чтении текста или изучении рисунков и иллюстраций. В руководстве приводятся краткая инструкция по эксплуатации и техническому обслуживанию автомобиля, детальные технические характеристики всех агрегатов, механизмов и систем автомобиля и даются рекомендации по выполнению работ по техническому обслуживанию и ремонту. В приложении I приведены моменты затяжки основных резьбовых соединений, в приложении II дается таблица соответствия горюче-смазочных материалов отечественного производства их зарубежным аналогам. В руководстве отражена конструкция автомобилей в базовом варианте. Поэтому в зависимости от модификации и года выпуска автомобиля конструкция отдельных узлов и агрегатов, а также конструкция и расположение некоторых элементов электрооборудования могут отличаться от описанных в руководстве. Руководство предназначено для работников автосервиса и технически подготовленных автомобилистов. Данное руководство может быть полезно владельцам автомобилей. В книге содержится расширенная информация по следующим разделам: - четырехцилиндровые карбюраторные двигатели с рабочим объемом 1300—1500 см3; - коробки передач четырех и пятиступенчатые L 43 и G 52/53; - рулевое управление; - системы тормозов с вакуумным усилителем передние дисковые, задние барабанные; - электрооборудование 12 вольтовое; - особенности эксплуатации и регламентные работы; - сведения по размерам деталей и посадкам в сопряжениях; - способы регулировок Издательство Фолио. 2003. Мягкий переплет, 104 стр.

Відгуки та питання про - Toyota Lite-Ace. Руководство по ремонту и эксплуатации. Книга

Не йди - у цього продавця є ще! 🛍️

Дивитися також

Популярні продавці в категорії Посібники з ремонту та експлуатації автомобіля

DV
AutoGluk
Автокнига 2015

Популярні виробники в категорії